2022年4月,雨花台红色文化研究院首次面向社会发布5项雨花英烈精神专项课题。今年6月,邀请专家对上述5项课题进行中期点评。现将“2022年雨花英烈精神专项课题”阶段性成果刊出,以飨读者。
南京监狱中革命女性的斗争研究(1927-1937)
相婷婷 张露
摘 要:大革命失败后,国内白色恐怖加重,国民党大肆捕杀共产党人,位于南京的国民党首都卫戍司令部看守所、江苏第一监狱和首都反省院是关押革命女性的主要场所。在南京监狱中,面对外部复杂的革命形势、狱中恶劣的生存环境,理想信念无比坚定的革命女性充分发扬敢于斗争、善于斗争的精神,在体能上与酷刑折磨和恶劣条件作斗争,在精神上积极开展革命宣传,学习文化知识,重视思想建设,最终赢得狱中斗争的胜利。革命女性在南京监狱中的系列斗争锻造了雨花英烈精神,为当前不断夺取新时代伟大斗争的新胜利提供了精神指引。
关键词:南京监狱;革命女性;斗争;因素
作者简介:相婷婷(1993-),女,江苏沭阳人,江苏开放大学马克思主义学院研究实习员;张露(1977-),女,江苏南京人,江苏开放大学马克思主义学院副教授。
20世纪初,伴随着民族危机的逐步加深和革命形势的复杂变化,中国女性中的先进分子不断接受先进思潮,追求民主、自由、平等和自身解放。在国内外形势变幻中,她们走向政治舞台,投入革命洪流,走上救亡强国的人生道路,在妇女解放、工人运动、地下斗争以及抗战前线发挥着重要作用。
1927年,蒋介石发动“四·一二”反革命政变,大肆捕杀共产党人,在全国兴建了100余所监狱,全国笼罩在一片白色恐怖之中。作为国民政府的首都,南京扩建、改建、新建了中国近代史上规模最大、囚禁政治犯最多、最有影响力的集中营。敢于斗争是中国共产党的鲜明品格,在地狱般的囚牢中,一批批革命女性经受了灵与肉的考验,在监狱这一特殊战场进行了长期的、艰苦卓绝的斗争,为中国共产党人狱中斗争史留下了浓墨重彩的一笔。
一、南京监狱关押革命女性的历史考察
轰轰烈烈的大革命失败后,国民党在全国制造严重的白色恐怖,镇压武装暴动,对共产党人进行围追堵截。但残暴的屠杀并不能吓退前赴后继的革命者,国民党政府转变策略,由捕杀改为诱降,先后颁布《共产党人自首法》《反革命治罪法》《危害民国紧急治罪法》等系列条令,妄图将其迫害、囚禁共产党人的恶行合法化。位于南京的国民党首都卫戍司令部(后改为宪兵司令部)看守所、第一陆军监狱、江苏第一监狱、中央海陆空军监狱(中央军人监狱)和首都反省院5座监狱,成为长期囚禁、迫害全国各地共产党人和革命群众、关押政治犯的主要场所。[1]在复杂的国共合作形势变幻中,革命女性的狱中斗争拉开帷幕。
1927年,汪精卫召集“分共”会议,第一次国共合作完全破裂。蒋介石为扑灭革命火种,在国统区疯狂缉拿、捕杀共产党人。革命女性先后从全国各地被国民党抓捕押解至南京,关押至国民党宪兵司令部看守所,在此等待审判,之后或判处死刑,血染雨花台,或判处徒刑,关押至南京其他监狱。
第一陆军监狱开办于1928年8月,1931年迁移并入中央海陆空军监狱(中央军人监狱)。由于这两所监狱都未设女监,因此来自全国各地的女政治犯判刑后都关押在江苏第一监狱。
江苏第一监狱又称南京模范监狱(以下统称南京模范监狱),原为南京国民政府司法部管辖的普通监狱。1928年7月,在监关押的军事犯、政治犯有500余人。直到1932年以前,只有宋涟等少数革命女性关押在此。
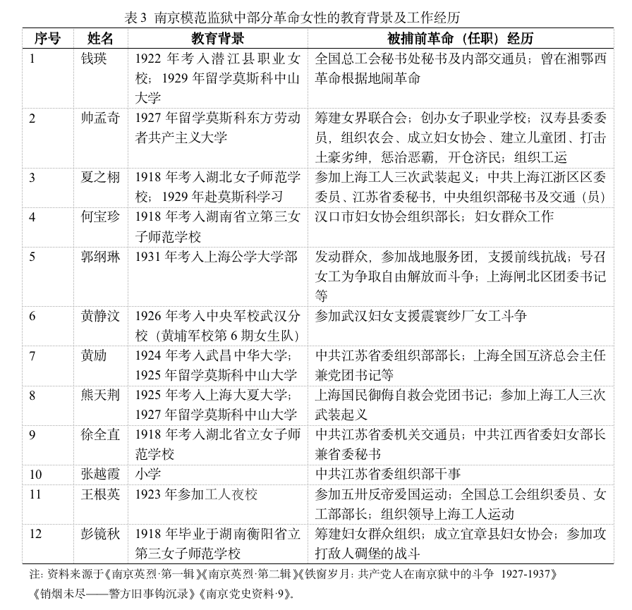
1931年“九一八”事变后,蒋介石实行不抵抗政策。1932年“一二八”事变,全国人民强烈呼吁释放政治犯。但这与蒋介石的不抵抗政策相违背,白色恐怖不断加重。从1932年下半年开始,国民党集中逮捕了一批政治犯。1933-1934年,又陆续从北京、上海等地逮捕了很多共产党员押解到南京,关押在南京各监狱。钱瑛、帅孟奇、何宝珍、黄励等人均在这一时期被捕,审判后关押至南京模范监狱。到1935年末,南京模范监狱在册可查的女性政治犯、军事犯多达84名。在这里,革命女性组织开展了一系列轰轰烈烈的狱中斗争。
1935年,共产党发布“八一宣言”,又经过“一·二九”运动,全国抗日救国形成广泛的群众运动,许多人民团体纷纷要求释放政治犯。但国民党将许多刑期将满、应当恢复自由的政治犯转到首都反省院。
首都反省院于1936年6月在南京晓庄建成,是对政治犯进行精神折磨的专门机构,主要关押三类人员:被认为叛变共产党不彻底分子,坚决不承认自己是共产党员的人,以及被认为有共产党嫌疑的人和思想左倾人员。[2]1936年秋,郭纲琳等南京模范监狱中的30多名革命女性被送到首都反省院。彼时,这里已经关押了革命女性10多人。
1936年西安事变和1937年震惊中外的“七七事变”,迫使蒋介石不得不放弃“攘外必先安内”的政策,停止内战,联合抗日,国共第二次合作形成。党中央派周恩来等同志到南京与蒋介石当面谈判国共两党团结抗战、红军改编及释放政治犯等问题。
1937年8月18日,周恩来、叶剑英等人代表中国共产党专程来到“反省院”接政治犯们出狱。在党组织的不断努力下,第二批、第三批共产党人先后被释放出狱。9月25日,包括钱瑛在内的最后一批在押女政治犯,共计13人出狱。至此,关押在反省院的女政治犯全部释放完毕。

二、革命女性在南京监狱的主要斗争形式
狱中斗争是中国共产党白区斗争的重要组成部分,[3]关系到党的秘密安全以及革命事业的成败。在南京监狱中,坚定的共产主义理想信念把革命女性紧密地团结在一起,她们充分发扬斗争精神,在监狱这个特殊战场上面对面地与敌人展开了各种形式的革命斗争。
(一)体能斗争:革命斗争的首要防线
被捕入狱后,鉴于女性的特殊身份,她们往往付出更多的努力,保持更加坚定的斗争意志和革命信念,才能经受得住酷刑的折磨,夺取斗争的最终胜利。
1.与酷刑折磨作斗争。严刑拷打,是敌人摧毁共产党人革命意志、瓦解革命力量的残忍手段。与敌人的酷刑作斗争,是革命女性狱中斗争的首要内容。1932年10月,曾任江苏省委妇女部长的帅孟奇因叛徒出卖不幸被捕,押入宪兵司令部看守所。在这里,坐老虎凳、踩杠子、灌煤油,遭遇骨折、左眼失明、七窍流血乃至晕厥,然而这些都没能让这位女战士吐出半个“不”字。中共一大代表陈谭秋的爱人徐全直,被捕时已有身孕。狱方提出只要她同意在悔过书上签字,或进反省院悔过,便可出狱,保全腹中胎儿。对此徐全直断然拒绝,最终被判处死刑。在革命气节和苟活之间,徐全直义无反顾地选择了前者,血洒雨花台。枪声响过,婴儿还在母腹中跳动。李维汉之女罗静松被捕时只有16岁,恶劣的居住环境,常常引发剧烈的头痛,使得原本难熬的狱中生活雪上加霜。曾任中共上海区委部委员的熊天荆不堪忍受狱中非人折磨得了重病,尽管拖着病体,大口咯血,她仍坚定的参加绝食斗争。
2.与恶劣环境作斗争。狱中条件艰苦,敌人用尽手段妄图迫使革命女性屈服,反迫害活动成为狱中斗争的核心内容之一。首先,在用水问题上,监狱规定犯人每月洗两次澡,普通犯人先洗,政治犯后洗。而轮到政治犯洗时,水已浑浊不堪。女政治犯们忍无可忍,于是组织开展了为期三天的绝食斗争,最终赢得先洗一次的机会。其次,在食物方面,女政治犯们戏称她们吃的是“八宝饭”,里面有老鼠屎、谷子、稻壳、稗子、杂草、石子、羽毛、头发等等,还常常发现虫、草秸和大粪。许多人因此得了各种各样的疾病。郭纲琳就曾患上肠炎、头疼病、肺结核等。尽管如此,她仍然保持着昂扬的斗争精神,将饭里的砂子、稗子挑拣洗净后做成枕芯。此外,在衣被等用度上,《看守所法草案》《监狱法草案》等对犯人的囚衣、卧具等供给进行明确规定。如:受刑者应贷与狱衣,“贷与疾病者及携带之子女所用衣类、卧具、杂具,得由监狱长定之”。[4]但由于国民党政府的腐败,监狱经费常常短缺,法律规定与刑罚实践往往做不到一致。彭镜秋入狱时带着一个六岁的孩子,母子二人住在大号子里,寒冬凛冽,狱方却只提供了一条薄被。
在狱中,个别意志不坚定的男性政治犯在遭受折磨后,在国民党的自首书、脱离共产党的声明书上签字。而这群女战士则将生死置之度外,发扬斗争精神,不仅积极争取到了生存权力,改善了狱中艰苦的生存环境,更有力打击了敌人的嚣张气焰,鼓舞了其他同志继续开展斗争的勇气和信心,坚定了夺取最终斗争胜利的信念。
(二)精神斗争:革命斗争的力量源泉
崇高的理想信念是革命女性的精神之钙,使她们虽身陷囹圄却依然保持积极向上的乐观主义精神,利用在监狱中的这段时间加强理论学习,夯实理论根基,提升马克思主义理论素养,不断增强斗争本领。
1.时刻保持高昂的革命乐观主义精神,开展革命宣传。精神是生命的真正支柱,精神不倒,则信念长存、斗争常在、生命长存。监狱不仅是战场,也是宣传马列主义的阵地。在狱中,革命女性时刻保持昂扬的革命乐观主义精神,利用各种机会积极开展革命理论宣传,团结互助,鼓励打气,同时争取、教育普通犯人和监狱中下级人员,这对于夺取狱中斗争的胜利至关重要。
曾任中共江苏省委组织部长的黄励善于从叛徒劝降的谈话中分析当前革命斗争形势,并通过讲革命故事,教唱《国际歌》,鼓励同难狱友,坚定斗争信心。在她的影响下,有的同志在自首书上怒斥国民党卖国投降的劣行,有的同志撕毁了写了一半的自首书。郭纲琳被捕后在审讯室里临危不惧,从容地宣传革命道理,高唱革命歌曲。尽管遭受毒打,身受重伤,却依然坚韧地用鲜血在囚室墙壁上写下了“立场坚定,为革命而牺牲;拥护真理,为真理而流血”的豪言。黄励、夏之栩等人在狱中的宣讲教育还感染了青年看守张良诚,经常为大家传递消息。然而这件事不幸被叛徒告密,张良诚也因此获刑。在刑场上,他高呼“打倒国民党,共产党万岁”的口号,英勇就义。
2.抓住一切机会学习文化理论知识,重视思想建设。重视学习、善于学习是我们党的优良传统和宝贵的历史经验,也是党永葆生机与活力的重要保证。南京监狱囚禁了革命女性的躯体,却锁不住她们学习求知的灵魂。部分革命女性尽管在入狱前已经从事具体的革命实践,但是革命理论基础仍稍显薄弱。受困监狱给了她们充足的时间来学习马克思主义原著、革命理论和外语,不断提升自身的政治素养和文化知识,坚定马克思主义信仰,为出狱后继续参加革命斗争打下坚实基础。
在南京监狱中,郭纲琳设法购买哲学、政治经济学等一切能够买到的书籍杂志,与同难狱友一同阅读研讨。博古夫人张越霞给罗静松单独讲授党的民主集中制、党的任务和性质等有关党的知识,对罗静松进行入党教育。1931年,太平洋赤色职工国际书记牛兰和他的夫人汪得利曾被捕,在南京模范监狱男女监分开关押。汪得利曾可以去男监与牛兰同吃晚饭、阅读报纸。黄静汶抓住这一时机,当汪得利曾每天从她的窗口经过时,她便会请汪得利曾讲报纸上的新闻,然后译出,传达给其他同志。她还把汪得利曾送的英文版联共党第十八次代表大会材料和苏联第一个五年计划陆续翻译出来。此外,在汪得利曾的鼓励下,黄静汶[5]开始学德文、法文,钱瑛学习英文,陶桓馥学习德文。就这样,她们把监狱变成学习和传播马克思主义理论的坚强阵地。
三、影响革命女性狱中斗争的内外因素
在宪兵司令部看守所、南京模范监狱和首都反省院的峥嵘岁月中,影响革命女性开展系列斗争的主要因素聚焦两个方面:一是狱中生存环境等外部物理因素,此为狱中斗争的直接原因。二是革命女性的教育背景、党内职务等因素,从内核上决定了革命女性必然会坚定地走上狱中斗争的道路,这是狱中斗争的根本原因。
(一)直接原因:恶劣的生存环境
狱中恶劣的生存环境是促使革命女性开展斗争的直接原因。以南京模范监狱中的五次绝食斗争为例,都是为了争取更好的生存环境,诸如干净的洗澡水、正常的伙食、基本的床具卧具保障等等。经过她们的顽强抵抗,斗争基本取得胜利。

(二)根本原因:坚定的理想信念
受困南京监狱的革命女性有着坚定的理想信念。她们大多受过良好的教育,追求进步思想,在被捕前拥有丰富的革命斗争经验,这是决定她们在监狱这个特殊战场上继续战斗的内核。

资料显示,革命女性坚定的理想信念主要由三个方面造就:
一是扎实的思想理论基础。狱中革命女性大都接受过学校教育,系统学习过革命理论,思想先进,要求进步。以几位狱中斗争核心领导人物为例,她们中很多人曾走出国门,如钱瑛、帅孟奇、黄励等先后被党组织派往莫斯科中山大学、莫斯科东方劳动者共产主义大学等学校,系统学习《政治经济学》《俄国革命理论与实践》《中国革命运动史》《马克思主义哲学》《列宁主义原理》等课程,接受先进思想的熏陶,打下了扎实的革命理论基础。因此,尽管在监狱这个特殊战场上,她们仍以较高的革命自觉组织学习,为出狱后继续为共产主义事业奋斗而不断汲取养分。
二是丰富的革命斗争经验。革命女性入狱前大多组织领导、参加过诸多革命工作,曾战斗在妇女运动、工人运动以及各种革命斗争第一线,积累了许多宝贵经验,这为她们在狱中有组织、有秩序、有成效地开展斗争打下了坚实基础。如夏之栩、熊天荆被捕前曾参加上海工人三次武装起义;郭纲琳曾多次发动群众,参加战地服务团,支援前线抗战,号召女工为争取自由解放而斗争。
三是坚强的领导核心。在环境恶劣的南京监狱中,只凭借个人力量、个人意志,是极容易被打倒的,组织和团结狱友成为开展狱中斗争的必要条件和重要内容。[6] 革命女性曾酝酿是否要在狱中成立党支部,但由于此前中央军人监狱中发生过一起由于叛变而导致整个党支部被破坏的事件,她们从其他监狱的斗争经验中汲取智慧,狱中党支部的计划最终没有实施。尽管缺乏组织形式上的党支部,但革命女性无论是在思想上,还是在行动上,都紧紧围绕帅孟奇、钱瑛等领导核心,有序开展活动,事先商量,研究对策,统一思想,纪律严明,这也是狱中各项斗争能够取得胜利的关键因素之一。
四、革命女性狱中斗争的意义及时代价值
《中共中央关于党的百年奋斗重大成就和历史经验的决议》指出:“党和人民取得的一切成就,不是天上掉下来的,不是别人恩赐的,而是通过不断斗争取得的。” [7]从宪兵司令部看守所到南京模范监狱,再到首都反省院,这群革命女性心中的共产主义革命信念从未动摇。她们有的坚贞不屈,将鲜红色的热血洒在了雨花台;有的历经磨难,出狱后又奔赴全国各地革命战场,继续为共产主义信仰而战斗。她们始终坚定地保持崇高理想信念、高尚道德情操、为民牺牲的大无畏精神,与敌人面对面开展系列斗争,用鲜血和生命铸就了雨花英烈精神。党的二十大报告强调,要“弘扬以伟大建党精神为源头的中国共产党人精神谱系”,在南京监狱中开展系列伟大斗争的革命女性身上彰显的以“两高一大”为内核的雨花英烈精神与伟大建党精神是一脉相承的。在团结带领全国各族人民全面建成社会主义现代化强国、实现第二个百年奋斗目标,以中国式现代化全面推进中华民族伟大复兴的新征程上,我们应以革命先辈的坚韧为榜样,从她们在南京监狱中敢于斗争、敢于胜利的光辉事迹和崇高精神中感悟伟大建党精神的深刻内涵,赓续共产党人的精神血脉,坚定时代赋予的责任与担当,不断适应党和国家面临新形势、新任务、新挑战,为夺取新时代伟大斗争的新胜利贡献自己的力量。
注释与参考文献
[1]中共南京市委党史办公室,雨花台烈士纪念馆.铁窗岁月:共产党人在南京狱中的斗争 1927-1937[M].东南大学出版社,1992:2.
[2]王晓华. 南京“首都反省院”之历史[J].炎黄秋,2017,12:43-48.
[3]张静.雨花英烈精神研究[D].南京:南京师范大学,2017:36.
[4]河南省劳改局编.民国监狱资料选·上册[M].河南省劳改局,1987:333-334.
[5]原卫生部妇幼卫生司副司长、顾问(部长级待遇)。
[6]张静.雨花英烈精神研究[D].南京:南京师范大学,2017:37.
[7]中共中央关于党的百年奋斗重大成就和历史经验的决议[M].北京:人民出版社,2021:69.
[8]中共南京市委党史办公室,雨花台烈士纪念馆.铁窗岁月:共产党人在南京狱中的斗争 1927-1937[M].南京:东南大学出版社,1992.
[9]王晓华. 南京“首都反省院”之历史[J].炎黄春秋,2017,12:43-48.
[10]张静.雨花英烈精神研究[D].南京:南京师范大学,2017.
[11]河南省劳改局编.民国监狱资料选·上册[M].郑州:河南省劳改局,1987.
[12]中共中央关于党的百年奋斗重大成就和历史经验的决议[M].北京:人民出版社,2021.
本文原载于《泰山学院学报》2023年第2期,系2022年雨花英烈精神专项课题“新民主主义革命时期狱中革命志士群体研究——以南京地区的监狱为例”(YHT202204)阶段性研究成果。